返回列表发布时间:2024-01-08 17:22:48
1月4日,《Journal of Pharmaceutical Analysis》(中科院1区,IF=8.8)在线发表了省药科院与山东第一医科大学等合作完成论文《In situ visualization of the cellular uptake and sub-cellular distribution of mussel oligosaccharides》。该研究不仅支持MOS-1具有成为治疗非酒精性脂肪肝(NAFLD)等脂质代谢相关疾病候选药物的潜力,同时也为寡糖等天然药物的活性筛选和应用研究提供了一种有效的策略。
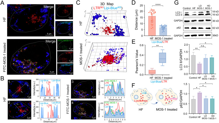
天然来源寡糖具有抗炎、抗肿瘤等重要生物活性,是省药科院重要研究方向之一。为加速寡糖等天然药物发现进程,研究团队提出了单细胞器药物示踪策略,可实现直接原位可视化监测天然产物对细胞器功能的影响来快速锁定潜在适应症。团队以省药科院制备的海洋来源具有新颖结构的寡糖MOS-1为例,对MOS-1进行荧光标记,结合超分辨荧光成像技术等,实时示踪MOS-1在细胞器中的定位、分布以及对细胞器功能的影响。研究显示,MOS-1可定位于肝细胞内的溶酶体,并可改变脂滴的重分布,促进脂噬发生和细胞内脂质成分的代谢。这一结果揭示MOS-1可能是治疗脂质相关疾病的候选药物。研究人员进一步在动物模型中进行了验证,发现MOS-1显著促进甘油三酯降解,减少脂滴积聚,减轻肝损伤和脂肪变性。

(文、 图/邵华荣)
省药科院微信公众号二维码:

省药科院官方网站链接:http://www.sdaps.cn/